
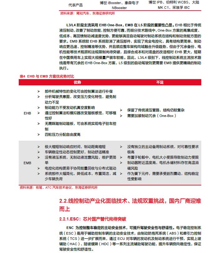
?線控制動主要包括EHB、EMB和HBBW三大類。
汽車制動系統分為駐車制動和行車制動兩大主要類型。其中,駐車制動主流方案為集成式EPB。行車制動系統由純機械制動、液壓制動、電液制動系統向線控制動發展,而線控制動可分為液壓式線控制動系統(EHB)、機械式線控制動系統(EMB)和混合式線控制動系統(HBBW)三種,EHB按照電子助力器是否集成ABS/ESC系統,可進一步細分為Two-Box方案和One-Box方案。
?EHB滲透率持續提升,預計2026年市場規模將超180億元,One-Box方案占主導。
2021-2024H1中國乘用車市場EHB前裝搭載率分別為15.04%/24.95%/37.68%/45.8%,EHB加速滲透,且新能源車EHB裝配率遠超燃油車,其中One-Box方案占比從20.5%大幅提升至65.1%,One-Box憑借高集成度、低成本、高能量回收效率優勢,正逐漸取代Two-Box成為EHB主流方案。在新能源汽車普及(特斯拉、理想、問界等品牌已實現線控制動全系標配)和智駕技術成熟(L2/L2+級別智駕規模化普及+L3/L4智駕進入試點)雙輪驅動下,線控制動市場將加速成長,我們預計2026年EHB市場有望達到180.84億元。
?EHB市場仍由以博世為首的外資主導,國產替代空間大。
2024H1博世仍占國內EHB市場的53.68%,市占率前十中半數為國內供應商,國產替代潛力大。在地緣政治和行業競爭加劇影響下,主機廠對供應鏈安全和響應度要求提升,國產Tier1供應商有望借機加速國產替代。Two-box國產替代量產高峰在2018-2019年,亞太股份、同馭汽車、拿森科技2020年底前已量產;One-Box由于集成度更高,研發難度更大,量產時間相對較晚,伯特利于2021年率先量產,現有弗迪動力、利氪科技、拿森科技和英創匯智加入了量產行列。
?EMB技術逐步具備上車基礎、標準法規落地提速,2025年為量產元年。
EMB無液壓裝置,以卡鉗上的無刷電機驅動產生制動力矩,比EHB更輕、能量回收更高效、響應更快、維護成本更低,順應整車架構高度集成化、輕量化趨勢,支持L3+自動駕駛需求,為L5級必備硬件。電機性能提升與冗余方案推出,讓EMB漸具量產技術條件;中歐法規修訂為EMB量產鋪路(歐標ECE R13 EMB修訂版預計2025H2發布,中國《GB21670》二次征求意見稿已發,擬2026年7月實施,技術要求與歐標對齊)。2025年起,布雷博、大陸集團等外資及利氪科技、炯熠電子、伯特利等國內廠商計劃將開啟EMB大規模量產。線控制動技術為高階自動駕駛落地關鍵,國內外EMB進展相近,為國內廠商底盤技術超車帶來機遇。
?線控制動供應商的核心競爭力主要包括三點:
1、規模化生產能力和全面的產品線布局:確保成本效益、供貨穩定性與及時性,并滿足整車廠對系統化、模塊化配套的需求;
2、優質客戶基礎與供應鏈先發優勢:線控制動供應商因制動系統驗證復雜耗時且整車廠轉換供應商成本高,率先入鏈者享先發優勢,累積更多量產經驗,有助穩固并拓展市場份額;
3、研發和產品創新力:前瞻布局先進技術以確保在行業產品升級中維持領先,驅動持續增長。






























AIP艾普專注全球電機測試,本文來源網絡,版權歸原作者所有,如有侵權請聯系作者更改!
魯公網安備37021302000917號